编辑推荐
-
百度网盘客户端
百度网盘是一款优秀的云存储软件,支持多平台使用,无论是电脑、手机还是平板,都可以轻松访问和管理自己的文件。此外,百度网盘还提供了丰富的功能,如在线预览、文件分享、离线下载等,满足了用户的各种需求,欢迎有需要的用户在本站下载体验。
-
WPS客户端
WPS官方安装板一款功能强大、易于使用的办公软件,不仅拥有文字处理、表格制作和演示文稿等多种功能,而且还支持云存储和在线协作,方便用户随时随地进行文件编辑和共享,本站提供最新版本,有需要的用户可以在本站下载体验。
-
钉钉客户端
钉钉客户端是一款功能强大的企业级通讯和协作平台,通过提供丰富的功能和便捷的操作方式帮助企业提高沟通效率和协作效果。而且还提供了多种沟通方式,如文字、语音、视频等,满足不同场景下的沟通需求。此外钉钉还支持群聊功能,可以创建多个群组,方便团队成员之间的交流和协作。
-
夸克网盘
夸克网盘是一个功能强大、安全可靠的云存储服务工具,为用户提供了方便快捷的文件存储、分享和管理功能。用户可以通过夸克网盘将文件保存在云端,随时随地访问和编辑这些文件,无需担心数据丢失或设备损坏的问题,欢迎有需要的用户在本站下载体验。
-
夸克浏览器(Quark)
夸克浏览器(Quark)官方安装版采用了独特的渲染引擎,使得网页加载速度更快,同时占用更少的系统资源。这使得用户可以在低配置的设备上也能流畅地使用浏览器。此外,夸克浏览器还支持多种插件和扩展,用户可以根据自己的需求进行个性化设置。
-
华为Tag防丢精灵兔年限定款镌刻上线:福兔呆萌可爱
去年7月,华为Tag防丢精灵发布,支持远距离及时定位,可通过手机寻找物品。今日,华为官方宣布,华为Tag防丢精灵兔年限定款镌刻服务上线,可镌刻福兔,从海报来看,线条勾画的两只福兔样貌十分呆萌可爱。据了解,当前仅华为商城支持免费个性化镭雕服务,同
时间:2023-01-18
-
家庭办公娱乐网课的必备之选,华硕破晓V5是你的不二之选
在寒假中,存在着一种令人向往的生活:那就是在户外天寒地冻的时候,可以躲在家中享受着暖气带来的温暖,喝着暖身的咖啡,安坐在电脑前,刷着大片享受着惬意的下午;或是成为“卷王”持之以恒的每天上网课提升自己。为了满足大家,在冬日里实现这种令人向往的生活需
时间:2023-01-18
-
大屏娱乐 便捷出行 春节回家必备三星Galaxy Tab S8系列
每到临近过年时,故乡总显得很近,近得只需要等几天便会迎来放假归家;但故乡又好像无限远,远到需要经历痛苦的抢票、漫长的转车与拥挤的人潮,因此也有很多人会选择在春节时全家出游,将故乡“带在身边”。不论是回到阔别已久的家乡与亲朋好友团聚,还是趁着假期到
时间:2023-01-18
-
2023年旗舰机游戏卷什么?联发科与vivo给出答案
伴随着游戏玩法的日渐丰富,用户对于手游体验的标准也水涨船高。如今,要打造出一款脍炙人口的游戏,除了独特的模式与创意,在手机终端高帧、稳帧和高画质体验也成为重中之重。在全新游戏技术的加持下,高端智能手机将带来更多突破性的体验。在这背后,联发科新
时间:2023-01-18
-
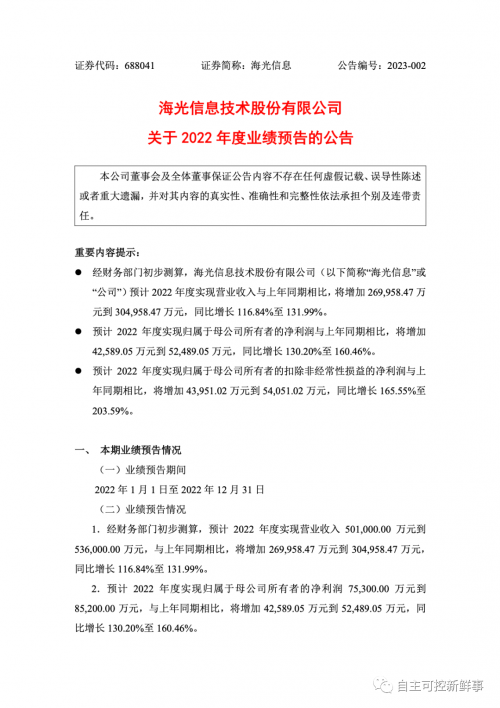
海光信息:2022年业绩预增130%+,行业信创市场份额领先!
2023年1月16日,海光信息发布《2022 年度业绩预告》的公告。2022年业绩持续高增长,验证公司的领先市场地位公司发布2022年业绩预告,预计2022年实现营收50.1亿元至53.6亿元,同比增长116.84%至131.99%;归母净利润7.53亿元至8.52亿元,同比增长130.20%至160.46%;
时间:2023-01-18
-
行业洞察|家电市场增速放缓,51建模网VR/AR营销解决方案,打造差异化竞争,助力破圈转型
据艾瑞咨询发布的《2022年家电数码消费趋势研究报告》(以下简称《报告》)报告中指出:近两年,国内的家电市场发展已经进入瓶颈期,增速放缓,家电市场处于转型前夕。不仅行业本身陷入市场增长瓶颈期,且受消费人口结构变化影响,比如注重产品的可视化、颜值及购
时间:2023-01-18
-
Slay新春居家生活的秘诀找到了!
新岁启封,渐近的春意中也带了几分喜庆,团聚、温馨、惬意,空气中都是希望的味道。伴着希望的新年,既要以精致穿搭、考究妆容叱咤职场,亦要懂得拿捏居家“松弛感”,对内对外不怯场、方显本色。而在生活方式不断更迭的当下,如何轻松Hold住生活中的不确定性,守护临近
时间:2023-01-18
-
人脸认证登录系统赋能智慧政务建设,亚略特智慧机器提供便民服务
数字经济浪潮下,以数字技术推动政务服务向智能化、移动化、便利化迈进已成各方共识。当下,不少地方借助人脸认证登录系统、指纹身份认证等生物识别身份认证系统优化业务流程,加速智慧政务建设,进一步提高企业和群众办事的体验感和获得感。智慧政务建设既需政
时间:2023-01-18
-
爱玛指挥官2023亮相湖南卫视春晚,这款车是如何成为明星座驾的?
1月15日,爱玛新年新推出的指挥官2023电动摩托车,在京东开启预售页面,瞬间火爆。更令人惊喜的是,就在同一天晚上,这款爱玛指挥官2023空降湖南卫视春节联欢晚会,为晚会助阵增威,更吸引了全国各地所有电视机前观众的目光。这款随着春节的临近刚刚进入大家视线的全新电动
时间:2023-01-18
-
抖音电商整顿价格虚假,表演“现场砍价”“亏本清仓”将被平台清退
近日,抖音电商发布关于“价格虚假”的专项治理公告,将对部分电商作者在直播间和短视频中价格优惠虚假宣传等行为开展专项治理。平台表示,本次针对价格宣传行为规范的专项治理行动,将重点打击价格虚假和演戏炒作两种类型的违规行为。前者指商品宣传售价与实际
时间:2023-01-18